Tak to jsem nevěděl,tak už to vím
skoda.virt.cz
stránky o vozech Škoda 105-136, Rapid, Garde a jejich předchůdcích
Zapojeni Cdrom
21:16:57
16.11.2005
16.11.2005

Pedros
-> ace ventura: njn, seš lepčí
Tak to jsem nevěděl,tak už to vím
Tak to jsem nevěděl,tak už to vím18:17:36
16.11.2005
16.11.2005

ace ventura
-> Pedros: máš to správně, až na malou nepřesnost: 78Txx jsou stabíci v TO220 do max 3A, ty v pouzdře TO3 se značují na konci 

16:39:55
16.11.2005
16.11.2005

Pedros
78Sxx je stabilizátor do maximálně 2A (pouzdro TO-220) ;78Txx (pouzdro TO3) je do max. 3A s chladičem. Ještě se vyrábí 78Lxx (pouzdro TO92), ten je do 100mA. Když nemá žádný písmeno, tak je myslím max. výst. proud 1A. xx je výstupní napětí stabilizátoru (5,8,9,12,15,20,24V) Jestli to chceš na tu cd-romku,tak stačí 78Sxx
13:05:23
16.11.2005
16.11.2005

Giacomo
a jeste jeden dotaz.....kdyz chci koupit stabik, potrebuju vedet na jakej pruchozi proud to ma bejt....? 2A nebo kolik??
20:44:59
15.11.2005
15.11.2005

Pedros
-> ace ventura: To zkusím a pak poreferuju.. Díky za radu
18:50:36
15.11.2005
15.11.2005

ace ventura
-> Pedros: nebo ho na káblech vyvíst ven a přes kus hliníku přišroubovat zezadu na plech. kryt cd-romky
18:26:25
15.11.2005
15.11.2005

Pedros
-> Pedros: nebo spíš mohlo by 

18:22:54
15.11.2005
15.11.2005

Pedros
-> ace ventura: No, jo, ale chladič už asi do ní nenarvu, leda to zkusit vypájet a přišroubovat na ten plechovej kryt, to by mělo stačit
18:21:10
15.11.2005
15.11.2005

Pedros
-> Pedros: těch 5W už je asi docela dost velkej ztrátovej výkon na TO-220
18:19:48
15.11.2005
15.11.2005

ace ventura
A většina cd-romek si při načítání cd a vyhledávání vezme špičkově vklidu přes 2A, při hraní asi jen 800mA takže to dát s tím NMOSem na pořádnej profil 

18:16:45
15.11.2005
15.11.2005

Pedros
-> ace ventura: Ne, opravdu má ta cdromka hned na vstupu 78S09, ale je bez chladiče,tak nevím,jak moc by to topilo
18:14:52
15.11.2005
15.11.2005

ace ventura
-> Pedros: pokud si mechanika stabilizuje 12V 7809 na 9V a těch 12V k ničemu nepotřebuje tak neí potřeba stabilizovat, ale pochybuju o tom
17:05:44
15.11.2005
15.11.2005

Pedros
-> King: No, nerad bych,aby se mě ta romka roztekla
Takže radši postavim ten měnič s tou 7812
Takže radši postavim ten měnič s tou 781214:49:43
15.11.2005
15.11.2005

King
2 Pedros: Tam je moc okolnosti na kterejch zalezi - montazni poloha, okolni teplota, objem ve kterym to pouzdro maka.......nevim, typuju tak 1W na "volnym prostranstvi"....Ovs
em orientalni vyrobci me presvedcuji, ze kdyz konstrukter neni srab a necha soucastku makat na pomezi cerveneho zaru, dokaze i bez chladice rozptylit nekolik watu, minimalne po dobu zaruky


14:18:16
15.11.2005
15.11.2005

Pedros
-> King: Newíš prosimtě, jak velkej ztrátovej výkon snese ta 78S09 bez chladiče?
14:16:29
15.11.2005
15.11.2005

Pedros
-> King: NJN,to je fakt,topit by to topilo asi hoodně, ten stabík má pouzdro TO-220 a je bez chladiče
To bych měl z toho teplomet s hudbou 
To bych měl z toho teplomet s hudbou 
13:57:57
15.11.2005
15.11.2005

King
2 Pedros: To je sice pravda, ale nepredpokladam, ze v ty CD-ROMce je ten stabik na brutalnim chladici, takze pri vetsim rozdilu mezi Uin-Uout muze slusne topit. A ztratovej vykon omezenej tepelnym rozptyleme pouzdra TO-220 (popr. SMDcka na kousku kuprextitu) neni velkej....
13:53:33
15.11.2005
15.11.2005

Pedros
-> qwerz: To jo, ale mám tam tu origo škodováckou krystalku
z 82 roku..A ta jaksi kazetovou mechaniku nevlastní.. Takže dám celý rádio pryč, udělám nějakej výkon. zesík,instaluju cd-romku a po ptákách
z 82 roku..A ta jaksi kazetovou mechaniku nevlastní.. Takže dám celý rádio pryč, udělám nějakej výkon. zesík,instaluju cd-romku a po ptákách13:49:58
15.11.2005
15.11.2005

Pedros
-> King: Ale 78S12 má stejný maximální vstupní napětí jako 78S09,nebo ne? Newím, nemám teďka po ruce datasheet,ale myslím že že byly asi do 40V, a 78S24 dokonce až do 50V
11:29:24
15.11.2005
15.11.2005

qwerz
Pro rejpaly: kazetovej adaptér za 3 kila ze supermarketu mechnika s full logic nesežere...

11:24:18
15.11.2005
15.11.2005

qwerz
Proč tak složitě..?
Už dlouho mám discmana na MP3...a rádio Blaupunkt který je na kazety, ale má výstup na ovládání CDměniče. Jelikož CDměnič musí mít nějakej výstup a rádio zase vstup tak sem si zjistil kde je a jak je zapojenej. Pak stačilo koupit potřebný konektory, kabl a je to.. Dálkový ovládání od discmana připnu na popelník, z kerýho mám držák na telefon (sem vyléčenej kuřák
) a je to..
Už dlouho mám discmana na MP3...a rádio Blaupunkt který je na kazety, ale má výstup na ovládání CDměniče. Jelikož CDměnič musí mít nějakej výstup a rádio zase vstup tak sem si zjistil kde je a jak je zapojenej. Pak stačilo koupit potřebný konektory, kabl a je to.. Dálkový ovládání od discmana připnu na popelník, z kerýho mám držák na telefon (sem vyléčenej kuřák
) a je to..
09:42:19
15.11.2005
15.11.2005

King
2 Pedros: No neni :) Ale zas ti nesmi to napeti vylitnout moc vysoko, protoze pak pretizis ten svuj 7809, proto to musi bejt aspon trosku stabilizovany, protoze step-up menic muze mit bez stabilizace rozdil vyst napeti pri min a max odberu placnu 40pct....
08:12:23
15.11.2005
15.11.2005

Pedros
-> King: A je vůbec třeba tu 12V větev stabilizovat? Rozkuchnul jsem tu romku a má tam 7809..
21:48:16
14.11.2005
14.11.2005

ace ventura
-> King: s nadbytečnejma součástkama máš pravdu, občas taky narazím na zajímavý schéma.
Jinak měničů s tímto obvodem je hodně, ale našel jsem i takovej, kterej měl na výstupu stabík 7812 posílenej tranzistorem a 7805ku napojenou za měnič
.
Jinak měničů s tímto obvodem je hodně, ale našel jsem i takovej, kterej měl na výstupu stabík 7812 posílenej tranzistorem a 7805ku napojenou za měnič
.12:38:56
14.11.2005
14.11.2005

King
2 ace ventura: No ja jenom, ze v tom schematu je pred tim 78Sxx stabikem, nejakej delic se zpetnou vazbou k "broukovi", tak jsem myslel, ze priblizna stabilizace je uz zabezpecena - predpokladam, ze stejne jako v PC neni potreba extremni presnost 12V napajeci vetve, takze stabilizovat monostabilem napeti ze step-up menice s velkou ucinnosti, je dost kontraproduktivni. Ale asi mas pravdu. Moje zkusenost mi totiz rika, ze spousta schemat zverejnovanych v hobby casakach, je jenom prachsprostej zpusob, jak se za kazdou cenu zbavit nadlimitnich zasob nekterych "lezaku". Proto jsou v "amarech", KTE magazinech a spol. k videni roztodivne stavebnice, z kterych primo cisi snaha udat "lezak" :)
18:45:07
13.11.2005
13.11.2005

ace ventura
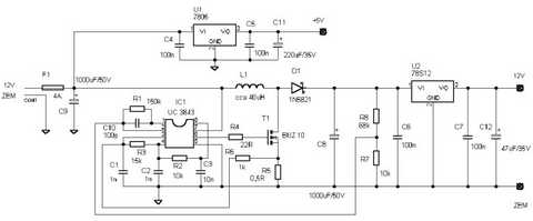
-> King: Je tam kvůli tomu, že měnič vytvoří z 12V asi 17V, pak následuje stabík a je tu 12V pro napájení CD-ROMky.
Takhle zapojenej step-up měnič neumí sám od sebe udržet 12V na výstupu při vyšším vstupním napětí.
Takhle zapojenej step-up měnič neumí sám od sebe udržet 12V na výstupu při vyšším vstupním napětí.
16:47:15
13.11.2005
13.11.2005

Pedros
-> ace ventura: Díky moc, příští týden se pustím do stavby
23:03:43
11.11.2005
11.11.2005

King
Jinak me pri pohledu na to schema vrta hlavou k cemu, ze tam vlastne je ten 12V monolit stabik 

22:35:17
11.11.2005
11.11.2005

ace ventura
-> Giaco: -> Pedros: odesláno 

13:53:21
10.11.2005
10.11.2005

Pedros
-> ace ventura: Tak mi to prosimtě pošli, zkusím na to udělat v Eagle plošnák a instalovat do schade
Dík!
Dík!11:17:21
10.11.2005
10.11.2005

Giacomo
-> ace ventura: prosim taky jedno 

21:45:55
09.11.2005
09.11.2005

ace ventura
-> Pedros: Jo, dal jsem ho sem jen pro ukázku
.
Pošlu ti ho na mail.
.Pošlu ti ho na mail.
17:57:52
09.11.2005
09.11.2005

Pedros
-> ace ventura: Prosimtě nemáš to schéma ve většim rozlišení,něco takovýho by se mi hodilo..
12:08:47
09.11.2005
09.11.2005

Giacomo
-> Tuxik: no prave proto ze mi doslo ze funguje jako chladic jsem se ptal kde ho sehnat.)
19:41:14
08.11.2005
08.11.2005

Tuxik
-> ace ventura: jo ten pulsni menic je super... ucinnost vyborna
18:38:08
08.11.2005
08.11.2005

ace ventura
Největší problém je v 12V větvi. Stabilizátor 7812 potřebuje pro spolehlivou funkci minimálně o 2V na vstupu víc, což je bez nastartovaného motoru problém.
Pokud to člověk chce myslet s cd-romkou vážně je dobrý si postavit měnič s UC 3843. Sám jsem ho měl a cd-romka krásně hrála i při startování
Pokud to člověk chce myslet s cd-romkou vážně je dobrý si postavit měnič s UC 3843. Sám jsem ho měl a cd-romka krásně hrála i při startování

13:25:29
08.11.2005
08.11.2005

Tuxik
-> Giaco: ty zebra jsou chladic :-) a prodava se zvlast - zalezi na pouzdre pouziteho stabilizatoru - stabilizatory se delaji v pouzdre TO220,TO3,TO92 atd.
13:06:01
08.11.2005
08.11.2005

Giacomo
-> RadstaR: a jeste mam dotaz....ty "zebra" jsou z ceho nebo si je nekde koupil jako samostatnou soucastku?
14:18:31
02.11.2005
02.11.2005

RadstaR
jop, tak to mam vyreseny ted. Hodim discman na sedacku, sluchatka do usi a jedu (nechce se me napojovat do auta zesilovac, protoze je me jasny, ze by me ho ukradli) 

09:59:13
02.11.2005
02.11.2005

Borin - Král tuzerů
Nevím no...podle mě by bylo inteligentnější řešení koupit někde jetej discman nebo nějakej USB flash disc player 

09:08:19
01.11.2005
01.11.2005

Giacomo
-> RadstaR 26.10.05 21:27:51: mno me to taky takhle nic nerikalo,je to ze seznamu soucastek nekde na webu (bud tady nebo texweb),ale kdyby tam bylo rovnou napsano,ze je to tenhle konektor,vubec bych neresil,pac jich mam doma plnou krabici


20:23:14
30.10.2005
30.10.2005

ace ventura
Taky jsem měl jěště ve stovce cd-romku (místo popelníku), podložený to bylo gumou a nepřeskakovalo to. Měl jsem k tomu udělanej měnič (na 16V a pak stabiláky na 5 a 12).
Jinak někdy má mechanika obě tlačítka na ovládání ale to druhé neni zapájený a neni pro něj díra
Jinak někdy má mechanika obě tlačítka na ovládání ale to druhé neni zapájený a neni pro něj díra

17:40:02
30.10.2005
30.10.2005

RadstaR
-> minno 30.10.05 14:29:38: mno jo mp3 to nezvladne, ale to neresim :) A AudioCD to zvlada v pohode ani to moc nepreskakuje (jen kdyz delam s autem kraviny nebo vezmu vetsi diru).
-> Fantozzi 30.10.05 16:40:54: Mas pravdu. Sehnat dneska starou CD-ROM funkcni s ovladanim na prednim panelu je docela sranda
-> Fantozzi 30.10.05 16:40:54: Mas pravdu. Sehnat dneska starou CD-ROM funkcni s ovladanim na prednim panelu je docela sranda

16:40:54
30.10.2005
30.10.2005

Fantozzi
-> RadstaR: nevím, dlouho jsem neviděl CD-ROM, s ovládáním audia, dlouho jsem neviděl starou CD-ROM, která by moc nepřeskakovala a vůbec, dlooouho jsem neviděl obyčejnou CD-ROM :-))
14:29:38
30.10.2005
30.10.2005

minno
-> RadstaR: nj, ale mp3jky ti obyc. cdroma prehravat asi nebude ze :-) a stara cdroma bude mat aj s obyc. audio CD problemy :-)
14:22:07
30.10.2005
30.10.2005

RadstaR
Presne tak. Na co davat 2K, kdyz to vsechno muzu mit za 100 kc 

10:34:11
30.10.2005
30.10.2005

King
2 Borin: ...a stary CD ROMky skoro zadara


09:34:44
30.10.2005
30.10.2005

Borin - Král tuzerů
Jinak nevím jestli to v dnešní době má nějakej smysl když autorádia s CD se dají sehnat do 2ky 

09:32:59
30.10.2005
30.10.2005

Borin - Král tuzerů
-> Giaco: Klasika molex to je 

08:26:25
30.10.2005
30.10.2005

King
2 cr4sh3r: Pro radu stabiku MA78xx (i 78xx ostatnich vyrobcu) je pouziti blokovacich kondu co nejbliz vystupum vic nez zadouci kvuli kmitani. Kdyby ti stabilizator nap misto 5V daval treba 4,9V budes vedet, cim to je


